Blender 3.6, 4.2 LTS に Maya Config Addon をインストールしてみました
mac OS 版の Blender で試行錯誤したことのまとめです。Maya Config Addon が使えるのかどうかはわかりません。インストールして Blender を起動してみたまでのお話です。
2024-09-26 ~~~~~~~~~~~~~~~~~~~~~~~
Maya Config Addon V4.0用のインストール補助キットを作りました。アドオンインストール機能を使ってインストールします。
Maya Config Addon V4 インストール補助キット (macOS Blender 3.6, 4.2) - ふかふか堂 - BOOTH
ボタンによるキーマップの変更でエラーが出ないように、fa_panel.py にパッチをあててインストールします(パッチの有無は選択可)。
アンインストールはできません。設定やアドオンの入っているフォルダ (3.6, 4.2 など)のバックアップをあらかじめとっておいてください。
設定ファイルのインストールは手動で任意ですが、userpref.blend はインストールしないでください。startup.blend のみです。
補助キットを使ったインストール
適当なフォルダにMayaConfig_V4.zipと補助キットのzipを置きます。

MayaConfig_V4.zipを解凍します。

フォルダの名前を "MayaConfig_V4_with_aux_kit"に変えます。

補助キットを解凍します。

補助キットの中身を全部MayaConfig_V4_with_aux_kitフォルダにコピーします。

fa_panel.pyにパッチをあてる場合は、fa_panel.pyをpatchフォルダにコピーしてください。移動ではなくコピーです。


MayaConfig_V4_with_aux_kitフォルダをzipにします。

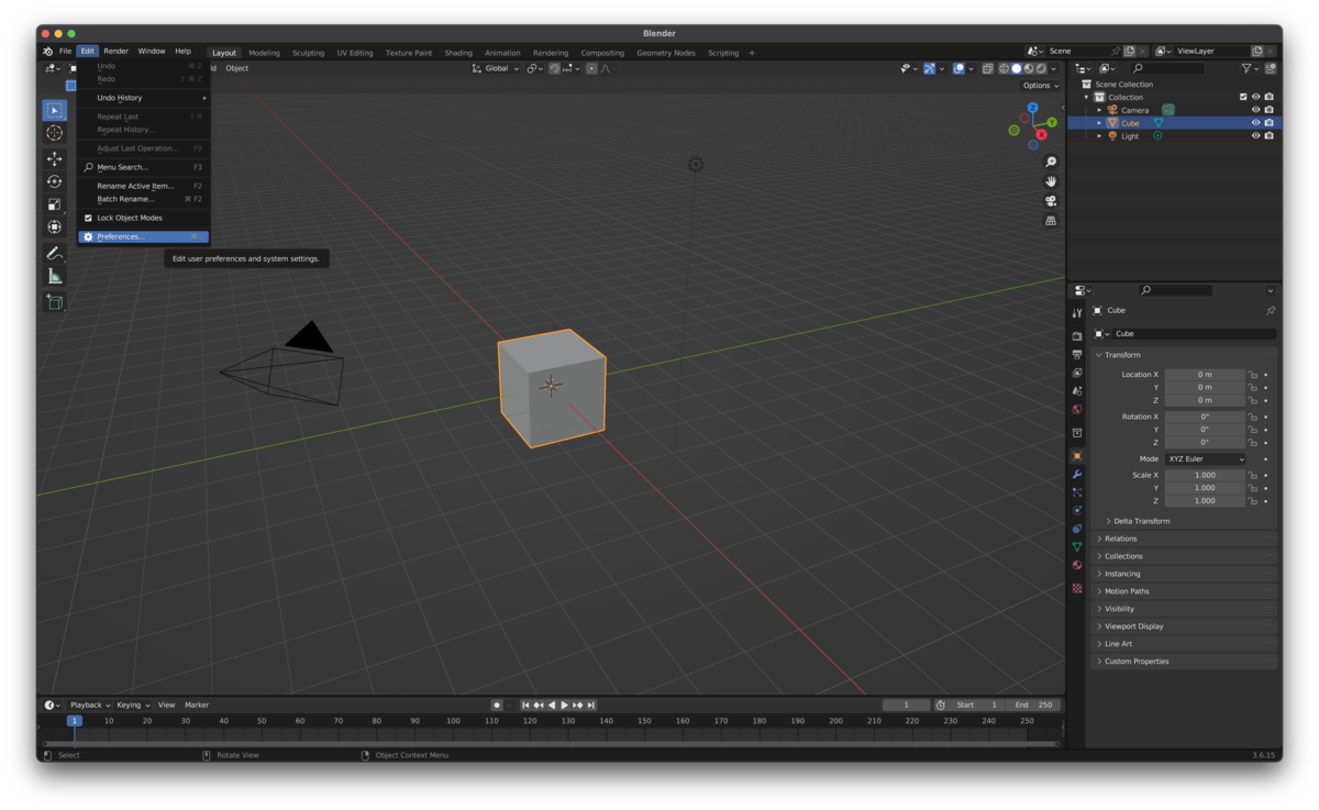
Blenderを起動します。

プリファレンスを開きます。

アドオンを選択して、右上のインストールをクリックします。

MayaConfig_V4_with_aux_kit.zipを選んでインストールします。


アドオンの有効化(チェックをつける)でインストールされます。

プリファレンスを閉じてBlenderを再起動します。(左端に細いパネルが表示されています。)

(4.2の画面)

任意
startup.blendのインストールは手動でコピーです。
Blenderを終了してから、
ライブラリ > Application Support > Blender > 3.6 (または4.2) > scripts > addons > MayaConfig_V4_with_aux_kit
に移動します。
ここのconfigフォルダの中にあるstartup.blendを、3.6 (または4.2) > configフォルダにコピーします。

Blenderを起動すると、英語表示になって天地が少しせまくなります。(左端のパネルはやや広くなります。)

インストール先について:
Blender's Directory Layout — Blender ManualとFile Paths — Blender Manualの内容から。
[USER]
+ config
+ scripts
+ addons
+ modules
+ presets
+ interface_theme
+ startup
[USER] は
| Linux | $HOME/.config/blender/3.6/ |
| macOS | /Users/$USER/Library/Application Support/Blender/3.6/ |
| Windows | %USERPROFILE%\AppData\Roaming\Blender Foundation\Blender\3.6\ |
です。
「delete_withoutConfirmのスクリプトがない」のエラーメッセージについて:
userpref.blendの中にインストール済みアドオンのリストが記録されているようです。Maya Config Addon同梱のuserpref.blendには、システム領域(アプリケーション構成の内部)のstartupフォルダに存在するアドオンとdelete_withoutConfirmだけが記録されていました。
おそらくMaya Config Addonの作者さんが、システム領域のstartupフォルダにdelete_withoutConfirm.pyだけインストールし、その状態を記録したuserpref.blendを配布したので、前述のインストール先(ユーザー領域)ではスクリプトが見つけられなかったのだと思います。
他にも別のユーザーの環境では無意味になる情報も含まれているので、userpref.blendは配布するものではないと思います。